内容提要:村支书作为乡村治理的“关键少数”,在推动乡村数字化治理的进程中扮演着至关重要的角色,被视为乡村治理数字化转型的“数字关键人”。学术界主要从国家和社会两个视角来探讨数字技术下乡的局限性,本研究则进一步揭示了“数字关键人”在弥合国家与社会两端张力中发挥的关键作用。通过对“数字关键人”社会动员能力和技术应用能力的深入考量,本研究将其细化为四类:数治融合者、数字短效者、“盆景”打造者以及数字无为者。根据具体案例的呈现与分析,探讨了这四类角色在乡村治理数字化实践中的行为逻辑、成效分化及其影响因素。研究发现,技术可及性、利益可见性以及关系融通性构成了影响“数字关键人”作用发挥的三个核心影响因素,它们在不同程度上直接或间接地推动了乡村数字化进程的深化。本研究不仅为乡村治理数字化转型的理论研究提供了新的视角和理论框架,也为政策制定者提供了实证依据和策略启示。
引言
近年来,随着信息技术的迅猛发展,数字化浪潮席卷全球,其对乡村治理与发展的影响日益凸显,成为学术界广泛探讨的热点话题。(丁波,2022a)在此背景下,乡村不再仅仅是传统农业生产的基地,而且成为了数字技术应用的试验田和创新社会治理模式的孵化器。尤其引人注目的是,乡村成为了尝试和探索新型治理模式的重要场所。(Christmann,2019)
国外学者较早关注到这一现象,并将数字技术视为乡村治理与发展的创新性社会现象。Neu-meier(2012)指出,农村创新性现象的火花往往由外部刺激所点燃,如新的理念或自我变革的需求。Neumeier(2017)进一步指出,在没有外部干预的情况下,乡村社区内部很难自发产生显著的创新行为。类似地,Bosworth等人(2016)在新内生发展概念的研究中亦承认,乡村在某些方面需要依赖外部知识和资源的注入。Noack和Federwisch(2019)通过实证研究验证了外部因素和跨界行为者在农村社会创新中的关键作用,并发现这些创新举措往往从城市地区汲取知识和实践经验。尽管现有研究多聚焦于特定行动者或成功的社会创新过程,但对于农村社会创新过程中行动者角色的深入理解仍显不足。(MariniGoviglietal.,2020)国内众多学者在探讨乡村数字化的推进动力时,也普遍倾向于将初始动力归结于外部因素。这些研究普遍认为,数字技术作为一项前沿且革命性的技术,其首次进入乡村并实现有效运转,并非乡村内部自然演化的结果,而是源于外部力量的推动和引入。(武小龙,2023;许志中等,2023)这些外部力量包括政府政策引导、数字企业的市场拓展、研究机构的技术推广等,它们通过资金援助、技术支持、人员培训等方式,将数字技术引入乡村,为乡村治理与发展提供了新的工具和手段。
习近平总书记在《中共中央关于加强对“一把手”和领导班子监督的意见》中强调了领导干部在推动各项工作中的核心作用。领导干部作为“关键少数”,他们的决策和行动对整个组织或社区的发展具有决定性影响,通过抓好“关键少数”能带动“绝大多数”。值得注意的是,在多个村庄数字治理的实地调研中,我们发现了一个特殊且关键的群体——“数字关键人”。“数字关键人”是指那些在推动社会治理和经济发展数字化转型中应该起到引领和推动作用的关键人物。在本文涉及的村庄数字治理这个具体场景中,他们多数由村干部尤其是村支书这样的“关键少数”构成,乡村数字化的成功需要他们发挥关键作用。作为数字治理技术的早期接触者和可能的采纳者,他们是乡村数字化进程中不可或缺的推动者和关键人物。与此同时,我们发现这些“数字关键人”面对这一先导性的身份会呈现出截然不同的差异性,而这一差异性也造成了村庄技术应用的不同结果。尽管有部分学者开始关注村庄内生动力的重要性,并倡导从“政府主导”的数字嵌入路径转向“村庄经营”的局面,(沈费伟、崔钰,2024;李燕凌、陈梦雅,2022)但上述研究对村庄经营中行动者的关注仍旧不足,还未揭示“数字关键人”这一角色在村庄数字化转型中的关键作用。事实上,深入研究“数字关键人”这一群体,不仅有助于我们更准确地把握乡村数字化转型的规律和趋势,还能为乡村的可持续发展提供更为科学、合理的指导和支持。他们的行动、决策和影响力,将成为我们理解乡村数字化转型的关键线索,为乡村的未来发展提供宝贵的启示。正如Gailing和Ibert(2016)所言,“社会空间/地域变革进程的成功,取决于合适的人,没有合适的人,进程就会失败,战略就会失败,治理形式就会失败”。为了全面理解乡村发展中的社会创新,我们需要更多基于实证案例的深入研究,以揭示关键行动者角色在其中发挥的作用。(Neumeier,2017)
基于此,本文想要探讨的核心问题是:“数字关键人”有哪些类型和特征?形成这些类型与特征的动力机制有哪些?有鉴于此,本文试图在田野调查的基础上,从理论上构建一个“数字关键人”的类型学,并进一步比较各种“数字关键人”类型的形成机制与实践效果,为乡村的数字化转型和可持续发展提供有益的参考和借鉴。
文献综述
随着数字化建设进程的推进,在“数字中国”“数字乡村”的建设背景下,数字技术手段被运用于乡村治理领域,构成政府推进“数字下乡”的三种主要路径取向之一,(吴理财、李佳莹,2023)成为基层“智治”的重要内容。(吕鹏等,2022)同时,后农业税时代,乡村治理面临着实践层面的技术困境。村级治理场域普遍存在着技术人才缺位、数字技术基础设施建设滞后等现实困境,因此迫切需要通过数字技术在乡村治理空间的下沉来实现乡村治理的数字化转型,将其视为当前乡村治理的纾困之策。村情通、民情通等数字平台在乡村悄然兴起并成为乡村治理的重要手段,以5G为代表的新一代数字技术正逐步在乡村治理中渗透并影响其发生改变。自2019年以来,学界关于乡村数字治理相关议题的探讨呈井喷式增长。
(一)乡村数字治理的“有效”图景
从国家视角出发,不少学者认为数字下乡成功推进的关键,是保持国家在场的主导地位,通过自上而下的实践逻辑,从而实现下乡成果的切实落地。有研究者指出数字技术一经产生就被国家赋予了特殊意义,具备数字技术使用的规则、制度、次序等数字结构特征。(李净净、马良灿,2023)有学者认为,中国各地方政府所开展的“以点带面”的创新扩散,成为我国应对复杂多变环境挑战的关键环节。(朱旭峰、张友浪,2014)在数字乡村发展的过程中,国家担负着制度供给和政策支持的职责,为数字下乡创造必要的基础条件,(沈费伟,2020)还有学者以国家在场的乡村数字化实践为例,强调数字乡村建设的核心在于国家持续运用信息化技术与科层化技术,以达成对乡村社会的变革目标。(韩瑞波,2021)
从技术赋能出发,乡村数字治理具有新时代的智理属性,既是中国特色数字化智能治理的重要实践形式,也是我国实施乡村振兴战略的重要驱动力量。(刘俊祥、曾森,2020)乡村数字治理不仅要解放数字生产力,激发乡村内生动力,而且应当将数字技术有效嵌入农村治理,消弭城乡数字鸿沟,探索数字乡村发展新模式,推进农业农村现代化。(汪雷、王昊,2021)数字技术的发展能够增强乡村政社互动,使乡村社会治理朝双向交互式变革。(沈费伟,2020)数字乡村治理的本质是以数字技术创新为乡村振兴的内源驱动力,来实现乡村生产科学化、治理可视化、生活智能化和消费便捷化。(夏显力等,2019)数字技术打破了乡村原有的社会、经济、关系、地理和文化结构,形成了以交互性和群结性为特征的交互式群治理模式。(陈明、刘义强,2019)
(二)乡村数字治理的“失效”困境
当从国家宏观的视角审视技术渗透乡村的宏伟蓝图时,不难发现,技术自上而下的推广路径在策略层面上常常是成功的。这种宏观布局体现了国家对乡村振兴战略的坚定决心,也预示着乡村即将迎来技术革新带来的崭新机遇。
然而,当这些先进的技术真正踏入乡村的土壤时,也不得不面对一个严峻的现实:技术往往因未能与乡村的社会秩序和文化基础相融合,而陷入了应用困境,导致最终的技术实施效果不佳。乡村社会拥有自己独特的运作逻辑、生活方式和文化传统,这些社会秩序和文化基础是乡村发展的根基,也是乡村居民生活的基石。单纯依靠国家的组织动员推行的“数字下乡”,往往不能成功地调动村庄群众的主体性,自上而下的理性规划同自下而上的乡土社会基础不匹配,(韩庆龄,2023)是数字治理工具沦为“指尖上的形式主义”,“乡村不动”的最为重要的原因。(刘少杰、周骥腾,2022)当外来的技术试图打破这种平衡,引入新的元素和模式时,往往会与乡村社会的既有秩序和文化基础产生冲突或摩擦,这种冲突或摩擦不仅可能导致技术应用的失败,还可能对乡村社会的稳定和发展造成负面影响。(丁波,2022b;刘露露,2024)
从技术的角度来看,其独特属性无疑能够为乡村的发展带来无尽的可能性和动力。无论是提高农业生产效率、优化资源配置,还是改善村民的生活质量,技术都发挥着举足轻重的作用。然而,在实践中乡村数字治理往往陷入过度“技术化”的困境,带来一系列潜在的实践风险。当前数字技术运用于乡村治理并不是一剂包治百病的神药,乡村数字治理仍然存在不可回避的现实困境,例如信息失真、信息遗漏、技术迷信等。(赵秀玲,2019)大数据促进乡村治理民主性发展、科学化决策的同时,也面临着传统数据思维束缚、有限的数据驾驭能力、滞后的数据进程和巨大的信息安全挑战。(张春华,2017)乡村数字治理存在信息化地域差异较大、运用广度和深度不够、标准化程度不高、内容具有趋同性等问题。(王小艳,2021)现阶段,打造数字亮点村的建设行动愈发活跃,这种路径虽满足了地方政府树立典型的宏观政策需求,但这些表面上看起来充满理性的技治主义,在实施过程中通常忽略了乡村的社会与文化基础,(刘少杰,2008)将村庄内部的关键行动者排除在外。(申端锋,2019)
因此,技术的价值并不在于其本身的先进性和功能性,而在于它如何与乡村社会的实际需求相结合,(吕鹏、任雅兰,2024)如何被乡村的关键行动者所激活。乡村社会有着自己独特的运作逻辑和文化底蕴,技术的引入如果只是简单地嫁接,没有充分考虑到乡村的实际情况,就会如同无根之木、无源之水,难以真正发挥其应有的作用。
(三)弥合张力:“数字关键人”
在国家层面推动数字技术下乡的进程中,数字技术与乡村实际情况之间的不匹配可能导致技术难以有效实施。同样,乡村内部对数字技术的接受度、使用习惯和技术适应性的差异也可能成为数字技术普及应用的障碍。面对这种国家与社会层面的张力,需要一个能够连接顶层设计与基层实践的关键角色。我们认为,“数字关键人”正是弥合这一张力的关键角色。通过“数字关键人”的桥梁作用,可以促进数字技术的本土化适应,提高乡村社会的接受度和使用效率,从而有效弥合国家政策与地方实践之间的张力,推动数字技术在乡村的有效落地和应用。
村支书作为“数字关键人”的重要体现者之一,起着承上启下的作用。一方面,作为国家政策的基层执行者,村支书既是国家意志在乡村的代理人,又是连接国家自上而下的政策推进与村庄自下而上需求的粘合剂。(罗博文等,2022;杜姣,2021)从技术下乡来看,自上而下的技术推广经常因为忽视了村庄特有的社会秩序和文化根基而遭遇失败。村支书作为连接国家与村庄的桥梁,深谙村庄的社会秩序和文化根基,具有特殊且重要的作用。村支书因其对村庄社会结构、文化习俗和村民生活的深刻了解,能够根据村庄的实际情况和发展需求,精准选择与匹配适合村庄发展的数字技术。(张樹沁、邱泽奇,2022)另一方面,除技术选择与匹配外,村支书还能够利用其在村庄中的权威和影响力,推动村民积极接受和应用新技术。通过召开村民大会、组织技术培训等形式,他们能够向村民传授新技术的知识和操作方法,提高村民的数字素养和实际应用能力。此外,村支书还扮演着协调者和组织者的角色,能够有效地调动和整合各方资源,为村庄技术推广提供必要的支持和保障。村支书的“双重角色”使他们成为技术推广和应用的关键行动者,其行动不仅仅是执行国家政策,更是推动和服务的重要保障,确保技术在农村落地生根。
EverettM.Rogers在经典著作《创新的扩散》(DiffusionofInnovations)一书中提出关于技术创新在社会中传播和采纳的理论,将不同群体划分为几个类别,其中包括“早期采用者”(EarlyAdopters)和“早期大多数”(EarlyMajority)。(罗杰斯,2002)虽然他没有明确使用“数字关键人”这一术语,但可以将其理论中的“早期采用者”看作是这一概念的先驱者,提醒我们关注技术本身这一重要变量。根据Rogers的理论,“早期采用者”是那些在技术刚刚推出时就愿意尝试并采纳它们的个体或组织,他们通常具有较高的社会地位和影响力,善于接受新观念和新技术,因此在他们的影响下,通过他们的使用示范和口碑效应,可以影响其他人对新技术的态度和行为,新技术得以快速扩散到更广泛的群体中去。在卢福营(2014)的研究中,他强调了作为一项社会变革行为的农村基层社会治理创新在扩散过程中面临的多种内外部因素的影响。特别是,他提到创新领导者是农村基层社会治理创新活动的核心角色。这些创新领导者类似于早期采用者的概念,他们不仅推动新理念和方法的引入,还能有效地避免创新扩散过程中出现的“孤岛效应”和“烟花效应”。这种观点进一步突显了对“数字关键人”这一群体的重视。
为更好地明晰“数字关键人”这一群体,我们对其做如下界定:“数字关键人”是指在乡村治理数字化转型的浪潮中,因内外部驱动因素而率先或必然面对数字化变革的个体或组织。他们不仅是国家政策的坚定执行者,更是推动技术应用、协调资源的核心力量。无论作为技术的积极推动者还是被动的参与者,其都对乡村数字化进程产生了显著且深远的影响。这一群体的存在价值不容忽视,学界应予以重视并对其进行深入研究,以更全面地理解其在推动乡村发展中的重要作用。“数字关键人”这一概念在理论上具有深远的价值,与社会学中关于理解行动者的微观社会学理论相交汇,凸显了个体行动者在乡村数字治理中的核心作用。(刘洋、王伯承,2022)无论是社会互动论、情感社会学还是认知社会学,这些理论最终都指向了行动者所处的具体情境,以揭示其行为背后的动机和结果。(Collins,2018;贺建芹、李以明,2014)同时,社会学的微观分析总是与宏观结构相联系,个体行动与社会结构之间存在着互相嵌入的关系,这正是“社会学的想象力”所揭示的奥秘。因此,“数字关键人”不仅是对实践的总结,也是对理论的深化,它强调了个体行动者在社会变革中的重要作用,尤其是在推动乡村全面振兴中扮演的关键角色。这一概念的提出,不仅丰富了我们对乡村数字治理实践的理解,也为未来的研究和实践提供了新的视角和思考。
“数字关键人”的类型学划分
根据上述研究回顾,我们深刻认识到数字技术下乡并非简单的技术引入,而是需要与村庄的社会秩序、文化结构等社会基础性要件相契合。(付伟,2020;徐宗阳,2016;张茂元,2009)若忽视这一核心前提,技术应用很可能面临失败的命运。因此,社会基础①成为“数字关键人”分类的重要横坐标。社会基础作为“数字关键人”分类的重要横坐标,不仅标志着个体与社会结构的互动,也反映了技术与社会秩序的融合程度。这种分类方法有助于我们识别和培养那些能够有效连接技术与社会、促进技术正向影响的个体,即“数字关键人”。此外,社会基础的考量还涉及技术的社会构建过程,即技术的发展和应用是如何受到社会力量的塑造和影响。这一视角促使我们超越单纯的技术决定论,转而关注技术如何在特定的社会文化背景中被赋予意义,以及这些意义如何反过来影响技术的设计、实施和效果。
因此,技术本身构成影响“数字关键人”分类的另一关键变量,(张樹沁、邱泽奇,2022;张成岗、王明玉,2022)技术应用的能力则成为我们划分类型的纵坐标。这一维度的考量,不仅反映了“数字关键人”对新技术的掌握程度,还体现了他们在推动技术扩散和应用中的实际作用。早期社会学家将技术关注融入对科学的关注中,随后出现技术决定论(Bijker&Pinch,1987)和社会建构论(Bijker&John,1992)的分野。这两种理论为探讨技术与社会关系做出贡献,但也在某种程度上忽略了技术的物质与结构层面的特性及其对结构的影响。互构论则认为技术和社会互为因变量,既渗透着社会因素,又留存着自身的自然属性。(邱泽奇,2005)技术的刚性与社会刚性若无法协调,可能导致技术弃置或社会固守。相反,若两者无冲突,技术应用则可能导致地方性社会秩序的变化。(邱泽奇,2008)关注技术特性在微观层面如何塑造“数字关键人”的角色及其在乡村数字治理中的具体实践,对于揭示技术与社会互动的深层次机制至关重要。
基于此,本文划分出如下四类型“数字关键人”,见图1。

四种“数字关键人”的定义如下:
1.数治融合者:这类“数字关键人”不仅具备强大的技术应用能力,而且具备较好的社会基础。这种双重优势使他们能够有效地将数字技术与乡村治理相融合,推动乡村社会走向一个数治相融的乐观局面。2.数字短效者:尽管这类“数字关键人”在技术应用方面表现出色,但其社会基础较弱,导致他们的努力和创新可能只是短暂的现象,难以产生持续长远的影响,最终可能走向昙花一现。3.“盆景”打造者:这一类型的“数字关键人”在技术应用能力和社会基础两方面都相对欠缺,这使得他们可能倾向于追求表面形式的成果,而忽视了深层次的发展和实质内容,最终走向形式主义的局面。4.数字无为者:与“盆景打造者”不同,这类“数字关键人”虽然拥有良好的社会基础,但在技术应用能力上存在不足,这限制了他们在乡村数字治理中的作为,导致他们依附传统路径,缺乏创新和突破,形成一种路径依赖的固守局面。
在学术研究领域,理想型(idealtype)和案例分析是两种核心的研究方法,它们在实际应用中经常面临一些挑战。理想型通过提炼出理论的纯粹形态帮助我们理解社会现象的典型特征,而案例分析则深入具体情境,揭示现象的复杂性和多样性。然而,理想型之间可能界限分明,而案例间的界限却显得模糊,这导致理论模型与实际案例之间难以完全对应。本文在构建理想型时采用了连续变量而非二分变量,旨在使理论模型更贴近案例的实际情况,即考虑到四类关键人之间可能存在相互转化的关系。
四类型“数字关键人”特征的案例呈现
根据上述类型划分,本文选取了山西省晋南地区四个不同的“数字示范”村落作为研究案例。这些案例均基于实地调研过程中所收集的资料整理而成,确保了研究的真实性和可靠性。选择这四个村庄的原因在于:村庄均属于“数字示范”村,“数字关键人”特征相较于其他案例样本更鲜明,但是由于技术与乡村适配互动过程的差异,产生了不同的结果,呈现出明显的异质性和典型性。这种异质性使得我们能够更全面地观察到不同社会基础条件下,“数字关键人”的多样性和复杂性,而典型性则确保了我们能够准确地阐释和验证本文对于“数字关键人”的分类及解释路径。
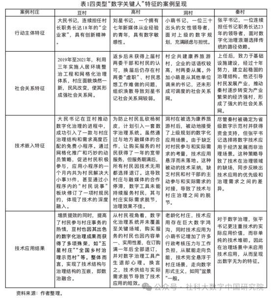
为更清晰地理解四类型“数字关键人”的具体实践形态,我们从行动主体特征、社会关系特征、技术嵌入特征和技术应用结果四个方面对其进行汇总整理,见表1。

(一)行动主体特征
在探讨行动主体特征时,我们可以从案例中观察到,不同村庄的书记因其个人特质和职业背景的不同而表现出不同的行动模式。比如,大民书记,这位有着十八年村长经验的“企业家”,他的长期任职经历和企业家精神使他具备了推动创新的内在动力。刘星书记拥有新媒体领域的工作经验,对数字技术的敏感性和理解力使他能够快速适应并引领村庄的数字化进程。与此相对的是,洞村书记和秦村书记可能由于对数字技术认知的缺乏或对新技术的接受度不高,导致他们在推动村庄技术应用和整体发展上显得相对被动或保守。这种对比突显了“数字关键人”在技术嵌入和应用过程中的重要性,他们的行动特征不仅直接影响技术在村庄中的落地和推广,也间接影响着村庄数字化的治理转向。
(二)社会关系特征
社会关系特征在乡村治理的数字化转型中起着至关重要的作用。理论上,社会网络是社会基础的一个关键维度,它通过实证研究揭示了社会关系的复杂性和多样性。在案例呈现中,数字技术“入场”前豆村和秦村均积累了较好的社会基础,并形成强社会关系网。不同的是,秦村选择继续沿用传统的治理路径,并以此推动村庄产业的发展,而豆村村支书则寻求通过数字化工具来提升治理效率,这与行动主体特征的差异有关。相比之下,高村和洞村则缺乏坚实的社会基础,新上任的村支书难以获得村民的信任,即便具备数字敏感度,也难以推动技术的积极应用。由此可见,社会关系网的强弱直接影响了数字技术的嵌入和应用效果。强大的社会关系网有助于技术的接受和应用,而弱社会关系网则可能成为技术应用的障碍。
(三)技术嵌入特征
技术嵌入特征涉及村支书对技术的需求与动机,以及技术与村庄社会结构的融合程度。豆村村支书和高村村支书都有强烈的技术使用愿望,这既与他们的个体行动特征有关,也与他们所处村庄的治理阶段和思维模式相关。因此,他们在技术选择上表现出主动性。然而,主动选择技术仅是技术嵌入动机的起点,真正的技术嵌入需要依托强大的社会关系网来扩散技术,确保技术结构与村庄社会结构相适应,并满足村民的期待。
在豆村,由于村支书意识到了这些要素,技术得以有效嵌入并扎根于村庄的社会结构之中。而在高村,尽管村支书有动机,但由于缺乏对社会关系网的利用和对技术与社会结构相适性的考虑,技术嵌入最终走向剥离,未能实现预期效果。洞村的情况则有所不同,洞村村支书由于行政指令而不得不开展数字治理实践,虽然表面上进行了技术选择,但实际上并未真正采纳技术,导致技术难以在村庄中嵌入,呈现出一种悬浮状态。秦村村支书虽然也选择了技术,但他将技术应用于产业发展而非治理,致使技术在治理维度上的缺场。因此,技术嵌入的特征不仅取决于行动主体的需求和动机,还取决于技术与村庄社会结构的兼容性和社会关系网的支持。缺乏这些要素的支持,即使有技术选择的意愿,技术嵌入也可能失败。
(四)技术应用后果
技术应用的后果又因受到行动主体特征、社会关系特征和技术嵌入特征的影响而存在差异。豆村通过村支书的积极推动和坚实的社会基础,实现了技术与治理的融合,村支书因此成为“数治融合者”。相反,高村虽然在初期展现了数字化的活力,但由于缺乏持续的社会支持和适配性技术,最终成为“数字短效者”。洞村的情况则显示了技术应用的另一面。洞村村支书虽然在外部因素的推动下成为“数字关键人”,但内在动力的缺乏和对技术应用的表面化关注,导致技术未能真正服务于村庄治理,而是成为了一种形式上的“盆景”。秦村的情况则揭示了乡村治理在数字化转型过程中的一种独特选择。秦村村支书凭借村庄内稳固的社会关系网和经济关系,能够解决治理中的矛盾,从而成为“数字无为者”。这类“数字关键人”实际上认识到,尽管数字技术为治理提供了新的可能性和工具,但传统的治理方式和价值观念依然在村庄社会中发挥着至关重要的作用,对数字技术的过度依赖可能会削弱村庄内部的联系和信任,破坏其长期形成的治理平衡。
综合上述分析,我们概括出“数字关键人”引致技术应用后果的逻辑链条,见图2。

首先,“数字关键人”的行动主体特征决定了他们对技术的认知和应用能力。这些行动特征与他们在村庄的社会基础和组织动员的范围相结合,进一步塑造了其社会关系网络的强度,即形成强社会关系网或弱社会关系网。社会关系网的强弱又影响了技术嵌入的特征。其次,“数字关键人”的行动主体特征、社会关系特征、技术嵌入特征相互作用,形成“数字关键人”向下的技术应用与技术嵌入向上的行动边界。适切、可及的技术扩展了“数字关键人”技术应用的范围和深度,而脱嵌、复杂的技术则限制了“数字关键人”技术应用的可能性。最后,技术嵌入的特征引发了不同的技术应用结果。一方面,这些结果可能会加强或削弱“数字关键人”的社会关系和行动能力,促使其特征发生演化;另一方面,在技术嵌入的社会过程中,通过不断博弈,技术应用结果逐渐趋于稳定。
四类型“数字关键人”的影响因素分析
通过上述案例分析可知,技术应用的结果不仅取决于技术本身,还受到“数字关键人”的社会关系、行动特征以及技术嵌入过程中的动态交互作用。本节中,我们将这些影响因素沿技术到社会的连续谱分为三个部分进行详细探讨:首先是聚焦于技术层面的技术逻辑端,其次是融合技术和社会双重视角的混合逻辑端,最后是聚焦于社会层面,以“数字关键人”为中心的关键人端。这三个维度——技术逻辑端的可及性、混合逻辑端的利益可见性、关键人端的关系融通性——共同构成了影响“数字关键人”作用的核心要素。具体而言,技术逻辑端则关注数字技术的实用性和可达性;关键人端强调个体在社会网络中的影响力和协调能力;混合逻辑端则强调两者的整合,认识到技术的有效应用需要依托于人的行为和决策,同时“数字关键人”的行为也需要技术的支撑和强化。本节将围绕这些核心影响因素展开讨论,旨在揭示“数字关键人”在乡村数字治理中的作用机制,以及探讨如何通过优化这些因素来提高治理成效。
(一)技术逻辑端:技术可及性
技术易用性是人们使用数字技术的决定性因素。(Davisetal.,1989)在上述案例中,四位村支书关于数字技术是否能够进一步扩散的见解为我们提供了解释的视角:技术可及性是村民接纳新技术的原动力。一项技术即使再先进、再有用,如果操作复杂、难以掌握,也难以在乡村得到广泛应用。换言之,技术的进一步扩散不仅依赖于其先进性,更关键的是其是否能为“数字关键人”和广大村民所掌握和应用。只有当村民们切实感受到技术能够带来生产上的便利、生活上的改善时,他们才会产生学习和使用的欲望。也只有当村民们意识到技术实用,“数字关键人”这一角色才能具有可持续性。
在豆村,引入的治理小程序因其技术的易用性和适切性,满足了村庄发展对数字技术本身的期待,从而实现了数治融合。这种成功的原因在于技术的高可及性,使得村支书作为“数字关键人”能够轻松掌握并推广使用,同时也让村民们能够方便地参与和使用。然而,在高村、洞村和秦村,由于技术不适配、技术冗余和技术悬浮等问题,技术无法有效嵌入社会结构并实现扩散。这使得“数字关键人”的作用难以发挥,同时也阻碍了数字技术在这些村庄的全面渗透和发展。
因此,技术可及性不仅仅是指技术本身的可得性,更是涉及技术在社会结构中的嵌入与扩散。当技术可及性高时,村庄中的各个群体都有平等的机会接触、学习和运用数字技术,“数字关键人”能够借助高可及性的技术更好地引领和推动村庄数字化变革。反之,若技术可及性低,会造成部分群体被边缘化,阻碍数字技术在村庄中的全面渗透和发展,影响村庄的数字化转型。
(二)混合逻辑端:利益可见性
技术逻辑与关键人逻辑并非孤立运作,而是相互交织、共同作用形成了一种混合逻辑。这种混合逻辑端的存在,揭示了乡村数字治理的复杂性和系统性,强调了技术和人两种因素在推动治理创新中的不可分割性。在混合逻辑端的分析中,我们发现利益可见性是一个核心的影响因素。当“数字关键人”能够清晰地预见技术应用会为乡村治理带来的积极变化时,他们更有可能积极推动技术的采纳和应用。这种预期的积极效益成为驱动关键人行动的动力,也是技术得以有效实施的关键。
秦村村支书和豆村村支书在数字技术应用与村庄治理上的不同态度,直观反映出利益可见性在“数字关键人”决策中的重要性。对于秦村村支书来说,即使技术具有可及性且扩散能力得到保障,但如果数字技术应用在村庄治理中的利益可见性较低(尤其是与嵌入经济结构中的利益相比),那么这项技术可能会被搁置,出现“数字无为”的现象。在当前阶段,村庄的经济发展更为紧迫和关键,而数字技术在治理方面的应用可能带来的长期效益并不明显或难以量化,因此村庄更可能选择将资源投入到更加直接、更可见的经济活动中。而豆村村支书的情况恰好相反,得益于前序村庄治理所取得的成效,支书开始萌生利用数字工具提升治理效能的构想,这一时期治理成效提升显著,利益可见性随之提高。
这两个案例表明,利益可见性是影响“数字关键人”是否采纳和推进数字技术应用的影响因素之一。当利益可见性高时,不仅能够有效激发“数字关键人”的行动意愿和参与热情,还能促进积极的社会互动与协作,从而有力推动数字治理目标的顺利实现。然而,如果利益可见性缺失或模糊,“数字关键人”对乡村数字治理的积极性和参与度可能会大打折扣,进而转向“数字无为者”“数字短效者”等。
(三)关键人端:关系融通性
经典技术创新扩散的研究都预示了社会关系尤其是人际关系是创新扩散中的重要影响机制,(MarsdenandFriedkin,1993)关系融通性能促进技术的传播,因为信任关系、互惠意识等能增强技术扩散者承诺帮助采用者了解新的外部技术的意愿。(Angstetal.,2010)Gollakota和Doshi(2011)分析一项技术创新在农村地区的扩散时,重点关注了创新技术是如何从“外部”进入社会结构,又是如何通过“内部”的社会关系网络实现技术扩散的。
豆村和高村同样面临着如何将数字技术扩散至村民层面并激活应用的技术难题,而两个村庄却呈现出截然不同的应用结果,究其根本则为以村支书为代表的“数字关键人”与村民的关系融通性存在差异。豆村在2019年至2021年期间,通过实施人居环境整治工程,显著改善了村庄的面貌,搭建起强社会关系网,为技术“入场”提供了较好的社会基础。特别是,村支书利用“村民说事”,在短短一个月内成功解决了村民的35个大小问题,这不仅让村民感受到了数字技术的便捷和高效,也进一步加深了与村民之间的互惠关系。这种积极的互动和反馈机制促进了数字技术与村庄治理的深度融合,逐步形成了数治融合的局面。然而,在高村,尽管村支书也期望通过数字技术来提升治理效能,但在实施过程中逐渐偏离了为民服务的初心,导致了其对村民实际需求的忽视,使得数字技术的应用与村民需求之间存在严重的错配。村民无法从技术的应用中获得实际利益,对技术的信任度和接受度自然降低,进而影响了对村支书的信任。这种缺乏融通性的关系不仅阻碍了数字技术的有效推广和应用,也损害了村庄的凝聚力和可持续发展能力。
这两个案例再次证明,数字技术的推广和应用不仅取决于技术的可及性、利益的可见性,还取决于“数字关键人”与村民之间的关系融通性。只有当“数字关键人”能够深入了解村民的需求和期望,与村民建立起信任、互惠的关系时,数字技术才能真正发挥其潜力,为村庄的治理和发展带来积极的影响。然而,当关系融通性不足时,潜在的沟通障碍、误解和冲突便会浮现,这不仅会阻碍“数字关键人”的行动步伐,还可能对乡村数字治理的整体效果造成不利影响。
总结与讨论
随着数字技术在乡村治理应用的风潮正盛,学术界对此领域的探讨也愈发深入。研究主要聚焦于两大方面:一方面,从国家视角和技术赋能的角度出发,描绘出乡村数字治理的宏伟蓝图,强调技术对于乡村治理结构的重塑与强化作用;另一方面,从社会学的视角进行冷思考,指出数字技术在融入乡村的过程中,常常因其技术特性与当地社会秩序、文化结构等社会基础存在不匹配,导致技术应用面临诸多挑战。这些研究为我们清晰地勾勒出当前学界对乡村数字治理的多元观察视角。然而,如何有效弥合这两种研究取向之间的张力,成为一个亟待解决的问题。在此背景下,本文提出“数字关键人”的概念,强调“数字关键人”在乡村数字治理中的重要作用,并关注其行为背后的逻辑和影响因素。
本文以村支书作为“数字关键人”的典型代表,对其进行了类型学划分与具体案例呈现。研究发现,不同类型的“数字关键人”在乡村数字治理中展现出了不同的行动策略与治理成效。基于社会基础和技术应用能力两个维度,本研究将“数字关键人”划分为数治融合者、数字短效者、“盆景”打造者和数字无为者四类。同样的强社会基础条件下,强技术应用能力的“数字关键人”会转向数治融合者,而弱技术应用能力的则走向数字无为者;同样的弱社会基础条件下,强技术应用能力的“数字关键人”会转向数字短效者,反之则走向“盆景”打造者。换言之,数治融合者能够充分整合资源,推动乡村数字治理取得显著成果;数字短效者可能在短期内对乡村数字治理带来一定影响,但难以持续;“盆景”打造者注重表面成果,实际效果有限,容易走向形式主义;数字无为者则在数字治理方面表现依赖传统的治理路径。
“数字关键人”在乡村数字治理中遵循着特定的实践逻辑,技术可及性、利益可见性和关系融通性这三大影响因素在“数字关键人”的走向上发挥着关键作用。技术可及性为“数字关键人”提供了实现目标的工具和路径,利益可见性则驱动着他们积极追求有价值的目标,而关系融通性则确保了整个过程的顺畅与和谐。这三大因素相互作用,共同塑造了“数字关键人”的行为逻辑,并决定了他们在推动乡村数字治理中的成效,从而对乡村治理的质量和效能产生深远的影响。首先,技术可及性是“数字关键人”行动的前提基础。技术的普及和应用“门槛”的可接入性,使得“数字关键人”能够更容易地获取和运用数字工具,以推动乡村治理的创新。技术的有效运用不仅提高了治理效率,也为“数字关键人”实现治理目标提供了更多可能性。其次,利益可见性是激发“数字关键人”行动的重要动力。当数字化治理能够带来明确且可预期的收益时,“数字关键人”更倾向于积极参与和推动相关实践。如提高治理效率、增强透明度、促进公平等,直接或间接地影响着“数字关键人”的积极性和主动性。最后,关系融通性在“数字关键人”的实践中发挥着至关重要的作用。乡村社会是一个关系密集、高度互动的熟人场域,良好的人际关系和社会资本对于推动治理实践至关重要。关系融通性不仅有助于“数字关键人”在乡村社会中建立信任和合作,也为乡村数字治理创新的推广和实施提供了社会基础。通过有效的社会互动和关系协调,可以减少实践中的阻力和冲突,促进治理目标的顺利实现。
根据案例分析和影响因素的深入探讨,我们认为数治融合者是最理想的类型。这一类型的“数字关键人”能够将数字技术与治理实践紧密结合,构建起活跃的数字生态系统,推动治理现代化和治理效率提升。数治融合者的存在,是乡村数字治理成功的关键因素。然而,在实践中,不是所有的“数字关键人”都已经达到这一理想状态。那些尚未成为数治融合者的个体,同样拥有巨大的发展潜力。关键在于如何识别并加强这些“数字关键人”的作用,使他们能够向数治融合者的方向迈进。对于被归类为数字短效者的“数字关键人”,建议他们关注技术与村庄治理的适配性,以确保数字治理的可持续性。数字无为者类型的“数字关键人”则需要提高对数字技术、数字治理重要性的认识,转变治理思维。对于那些被视为“盆景”打造者的“数字关键人”,建议他们避免过分追求形式上的数字景观,而忽视数字治理的实际效果。他们需要确保数字治理的措施能够真正落地并带来实际效益,这可能涉及改进数字治理的策略,加强监督和评估,以及确保数字治理与村庄和村民的实际需求相匹配。总之,通过更进一步的分析,我们期望能够帮助不同类型的“数字关键人”识别自身的发展路径,逐步实现向数治融合者的转变,从而推动乡村数字治理的整体进步。此外,“数字关键人”的讨论为分析数字技术特别是数字治理技术在乡村的应用提供了一类分析框架。该框架从个体行动者的视角出发,关切了技术应用成功和失败的边界条件,为已有的技术-社会互构论提供了微观机制变量,匹配了中国数字乡村建设中的丰富实践结果。“数字关键人”的角色并非固定不变,而是具有一定的“权宜性”和“暂时性”。技术可及性、利益可见性以及关系融通性之间的复杂内部张力,共同塑造了数字关键人的实际转化过程。这表明,分析框架本身也在不断动态演化,为未来研究留有进一步拓展和深化的空间。特别需要指出的是,“数字关键人”的行动虽然能够对现有治理结构产生影响,但同时也不可避免受到结构性因素的制约。例如,受村庄事权的限制,一些治理事项可能超出了他们的处理能力,亟需上级政府的介入和支持。尽管存在这些结构性约束,我们在调研时仍然发现,一些“数字关键人”在推动乡村数字治理过程中展现出了强行动力,彰显了结构与行动之间的互构关系。在结构约束的讨论上,本文采用了同一省份的田野案例进行研究,这表明多数行动者面临着相似的政策和文化结构。受到篇幅的限制,本文更加侧重于对行动者特征的分析,特别是聚焦于村两委中“关键少数”的作用。我们认识到,不同研究可能会侧重于不同的维度,但在本研究中,我们特别关注行动者的维度,以期更深入地理解数字乡村治理的内在动力和实践路径。
乡村数字治理是推动乡村全面振兴、实现农业农村现代化的重要引擎。“数字关键人”的角色与作用,犹如点点繁星,虽个体力量有限,但汇聚起来能照亮乡村数字治理的前行之路。我们应将这一研究置于国家全面推进乡村振兴的宏观视野之中,深刻认识到其对于优化乡村治理结构、促进城乡融合发展、推动社会公平正义的重要意义。
作者简介:任雅兰,中国农业大学人文与发展学院博士研究生;张樹沁(通讯作者),中央财经大学社会与心理学院副教授。
原文来源:《浙江社会科学》2024年第10期。

