摘要:数字法治政府建设强调数字技术与法治体系深度融合。在以“政府即平台”理念重构国家治理模式的过程中,数字法治政府要求以算法程序和法律程序的耦合来引领政府建设目标从效率优先转向多元共治,最终实现从封闭规则到开放包容、从单一科层制监管到“科层制+平台”协同治理的现代化跃升。但现有研究多停留于技术风险规制的单维路径,将法治政府与数字政府简化为“制约与被制约”的线性关系,未能揭示二者在价值互补、程序互嵌、效能互促层面的系统融合性。对此,数字法治政府建设需从技术嵌入转向程序耦合,通过行政程序的法治创新加强政府协同能力,引导政府从刚性秩序维护者转为治理生态构建者。此种程序导向的法治创新路径包括:其一,通过目的价值锚定与代码动态调适的协同机制,形成“法律价值引领—技术标准转化—数据反馈优化”的闭环治理体系;其二,构建激励相容的程序规则激发多元主体参与,将可解释性等法律规范转化为可执行的代码架构;其三,创设行政法规与平台算法的动态适配机制,基于平台的实时数据实现弹性监管;其四,推动行政执法从个体惩戒转向系统性调整,建立基于算法审计与合规激励的交互治理生态。
关键词:数字法治政府;协同治理;程序;法律与代码;平台
一、问题的提出
数字政府建设作为推进国家治理体系和治理能力现代化的关键抓手,依托大数据、人工智能等新兴技术重构政府治理范式,已然成为实现中国式现代化的重要战略部署。然而,随着数据安全、算法偏差、权力异化等衍生风险的显性化,亟须以法治政府建设构筑制度性框架,通过法治化赋值实现技术创新与制度创新的双向互构,在规范公权力运行、保障公民数字权益的价值基准下,推动政府治理数字化转型行稳致远。对此,2021年中共中央、国务院发布的《法治政府建设实施纲要(2021—2025年)》首次提出,全面建设数字法治政府与大力提升法治政府建设数字化水平的发展方向后,数字法治政府建设就成了法学界应对数字时代挑战的重点议题之一。国务院于2022年6月发布的《关于加强数字政府建设的指导意见》也再次强调,全面建设数字法治政府,需要依法依规推进技术应用、流程优化和制度创新。将数字政府与法治政府深度融合的数字法治政府建设已由数字中国的顶层设计勾勒出必然图景。
在此背景下,我国法学界已经明确了数字法治政府的概念内涵与基本理念。数字法治政府作为数字政府建设与法治政府建设的汇流处,其并非政府数字化与法治化的简单叠加,而是旨在以制度创新去耦合政府的数字技术嵌入,通过法治框架引导政府实现数据驱动、智能泛在和作为平台中心的行政范式转型。其基本理念是依靠作为平台的政府构建以用户为中心的多元治理模式,以“技术—制度”双向创新实现效率优先向多元价值平衡的范式跃迁,最终推动国家治理体系从科层监管迈向包容性、整体性、智慧化的开放规则生态,完成国家治理现代化的时代命题。然而,学界现有研究大多聚焦于政府要如何通过法治建设来应对数字技术嵌入时所带来的权力侵蚀风险与数据安全问题,将政府的法治化建设与数字化建设简化为“制约与被制约”的消极对抗关系,忽视了数字法治政府建设应当是政府法治化与数字化的深度耦合。这种耦合需要法治建设主动、积极地引领数字政府建设的技术嵌入,并推动政府作为平台的治理角色转型,共同实现多元协同的治理目标,而非被动、消极地应对数字技术的嵌入风险。
因此,数字法治政府建设需要通过制度创新将数字政府建设的“技术嵌入”理念转变为以法律程序引领算法程序的“程序耦合”理念,强调在规范数字政府建设的技术嵌入之外,通过对行政程序的规则创制,引领政府在数字化建设时的角色转型与协同治理。从关注技术嵌入的风险规制转为注重人机互动的程序设计,这不仅是我国数字政府与法治政府深度融合、协同演化的国家治理现代化建设路径,也是国外以制度创新引领数字政府建设的法治实践经验,更是我国法治政府建设利用法律程序引领的算法程序将全过程人民民主嵌入数字政府,并实现开放、透明政府的时代机遇。对此,本文将从作为平台的政府是如何运用代码程序实现协同治理的技术原理出发,结合政府的数字化机制与法治化需求,论述如何通过行政程序规则创新引领政府实现角色转型与协同治理。

二、数字法治政府建设中的角色转型、技术原理与法治需求
“政府即平台”是数字法治政府建设实现多元协同治理的基本理念,其主张政府要进行角色定位的转变,从科层制中的监管者转变为平台生态的组织者,从单一主体封闭决策的线性监管转向多元主体开放协商的协同治理。而数字法治政府建设作为数字政府建设与法治政府建设的深度融合,需要通过法治创新来回应甚至引领政府在数字时代的角色转型。
(一)从单一科层制到“科层制+平台”的政府角色转型
由政府行政机关统一、集中管理社会各类公共事务的科层制监管模式兴起于19世纪末的工业革命。这是由于工业革命产生了大量的公共事务决策需求,依靠市场自我调节的自由放任主义开始出现弊端,政府不得不开始对社会公共事务进行统一的管理。例如,美国在工业革命后,以铁路业为首的各领域出现寡头垄断、劳动力压榨、食品安全事件等社会乱象,公众普遍要求政府介入并管理公共秩序。1887年,美国国会为了回应公共社会对政府介入管理的需求,颁布了《州际商业法》,并据此形成了通过设立专门行政机关统一、集中管理社会特定公共领域的封闭性、单一科层制监管模式。该模式推动了聚焦于政府行政机关职权的传统行政法体系迅猛发展。自此,公共事务由行政机关进行封闭决策的单一科层制监管模式便开始在全球范围内普及开来。
此种单一科层制监管模式的法理根基可追溯至马克斯·韦伯提出的理性科层制理论,其有如下基本特征:其一,权力来源的统治正当性,即以国家强制力为依托的公共秩序维护权构成行政权的法理基础;其二,治理主体的单一权威性,政府作为唯一法定的监管主体垄断公共事务管理权;其三,决策机制的政治决断性,公共政策形成依赖政治系统的封闭性商谈程序;其四,专业能力的实质理性标准,强调通过专业化官僚体系实现专业治理;其五,组织架构的封闭层级性,即政府会形成金字塔式的垂直命令体系。此种单一科层制监管模式塑造了“命令—控制”型的行政法规范体系,具体表现为:注重权力来源的宪法赋权机制;治理主体的排他性授权规则;决策程序的行政立法转化制度;实体标准的专业判断优先原则;强调等级分明、单向垂直监管的行政职权划分;以及执行体系的强制性惩戒措施等。
然而,此种科层制监管模式与“命令—控制”型的行政法能够良好运转,建立在工业化时代的四重社会基础之上:其一,社会关系的时空稳定性,为官僚系统预留充分的决策响应时间,为层级决策提供充分的信息沉淀周期,使实体性规则制定具有可预见性;其二,数据采集的行政可控性,少数行政人员的人工处理足以应对有限的公共信息规模,行政系统可通过人工采集实现公共信息的闭环管理;其三,监管权力的中心化配置,政府能够独立完成全流程合规监管,且政府作为唯一监管主体具有全流程覆盖能力;其四,治理场域的边界封闭性,国家边界与行政区域划分构成公共事务的自然屏障,国家主权与行政管辖构成公共事务的天然边界。在此社会基础上,依赖政府独自、事先制定实体性的公共行为准则是可行的,依赖政府定期监控人们公共行为的合规性是合理的,行政法则强调规范政府的公权力施行。
但社会的数字化转型让政府的单一科层制监管面临困境,并形成四重治理悖论:其一,治理节奏的动态失衡:技术迭代速度与立法周期形成指数级落差,实体规则制定陷入“立法即滞后”的困境。如大数据、人工智能与在线政务平台的深度应用已引发《中华人民共和国行政许可法》(以下简称《行政许可法》)预设的线下单向监管范式与线上数据协同审批模式构成制度性矛盾,人工智能辅助审批与全流程电子化许可程序的结构性变革,形成了行政许可程序法定原则与数字治理效率价值之间的范式冲突。其二,数据处理的能力鸿沟:公共活动产生的数据在规模与复杂性方面大幅增长,这意味着高效、精准的公共数据处理已无法依赖人工实现,而需转向自动化算法。如据IDC预测,从2018年到2025年,全球数据总量将由33ZB增长至175ZB,年复合增长率达26.9%,传统人工处理模式遭遇“注意力稀缺”困境。其三,价值衡量的多元冲突:公共治理目标从单一转向多元化,公民的权利诉求已从单一的经济效率转向复合价值体系,除了经济增长外,数字社会的公民需求还包括可持续发展、循环经济、环境保护等公共价值,以及人权、选择权、多样性、包容性等内在价值。其四,治理场域的边界重构:网络空间和现实空间的耦合与网络空间的跨国境性,让数字社会的公共活动极易跨越国界,网络空间的跨境数据流动挑战威斯特伐利亚体系下的主权管辖原则,传统属地管辖面临“数字治外法权”挑战。而在这个以网络为中心的数字社会中,政府的单一科层制监管在公共行为规范的制定、监控和执行方面都将面临困境。政府主导制定的公共行为规范很难跟上技术变革或商业模式的速度。而主要依赖行政机关工作人员定期巡查收集的数据规模和人工处理数据的能力,也无法满足数字社会的公共治安监控需求。此外,在与网络空间耦合的现实空间中,政府的行政法规在缺乏代码的支持下也很难全面执行。
因此,一种作为平台的、以加强多元协同治理能力为核心目标的数字政府建设理念被提出,从单一科层制向“科层制+平台”的政府角色转型也标志着行政法规需要从“命令—控制型”向“协同—监督型”转变。区别于科层制的单一中心治理结构,“科层制+平台”的多元协同治理模式通过构建“政府—市场—社会”三元协同网络,由政府主导,以治理程序单元为中心,依靠平台提供即时性、精准性的动态数据共同做出敏捷性的公共决策,并将作为治理实体的多方利益相关者组织起来,以多层结构实现各领域的协同合作,实现治理角色的结构性重塑(见图1)

首先,“科层制+平台”的协同治理模式重构了政府、企业与公众的角色职责。在此种协同治理体系中,政府、企业与公众通过人机交互的开放连接机制形成协同治理的伙伴关系,实现角色功能的范式转型。依靠科层制来组织自身却主导平台顶层设计的政府从监管垄断者转型为治理协调者与监督者,其具有如下角色职责:其一,要通过法治创新积极引导多元协同治理平台的代码程序设计框架,以“穿透场景”的多元协商程序规则来实现法律与代码在构建协同平台时的程序耦合;其二,要搭建多元协商决策的信任基础设施,如区块链存证系统与智能合约执行机制,从单纯的数字技术嵌入转向由法律引导数字技术的合理布局;其三,要履行算法监督职责,依据《中华人民共和国个人信息保护法》(以下简称《个人信息保护法》)等相关法规创立的算法审计制度确保多元协同治理的透明度。企业从过去的被监管者转向治理技术提供者,其需要将行政法规转化为可执行的代码规则,开发“敏捷反应”的智能监管工具,实现风险数据的实时采集与处理,并建立算法影响评估制度,确保技术权力行使符合比例原则。同时,社会公众从过去的被保护者转向共治参与者,其需要利用协同治理平台的人机交互机制深度参与治理全过程,如运用数字投票系统参与规则协商,在投诉、评估等反馈机制中充分表达多元价值诉求。此时,数字政府建设中通过技术嵌入追求成本降低和效率提高的“以政府为中心”建设模式转变为了注重公众用户多元需求、提供个性化服务的“以用户为中心”建设模式,要求政府在嵌入数字技术时必须注重倾听与反映公众用户的多元价值诉求,要以与公众用户形成“共情”为建设目标而非简单地追求行政高效。
其次,“科层制+平台”的多元协同治理模式为了实现快速感知与灵活响应,其要依赖由代码构成的治理程序单元,据此形成个体化的平台治理终端。这种治理程序单元通过“风险数据分析—目标协同设定—智能算法构建—社会影响评估—决策自动执行”等五阶代码程序,构建迭代升级的动态治理闭环。“风险数据分析”是指依靠数字社会中大量的传感器所自动采集到的公共数据,得出动态社会的临时风险状况,为即时性、精准性的目标设定提供参考。“目标协同设定”是指利益相关者分析动态风险数据后协商得出治理程序的具体目标,实现多元参与、决策协同。“智能算法构建”则是指企业依据具体的治理目标与机器学习等数字技术构建出符合法律程序要求的代码程序。“社会影响评估”则是指在代码程序构建好后,对其社会应用可能带来的风险进行事前预估与讨论。“决策自动执行”则是由算法自动化去执行政府、企业与公众共同协商出的公共决策。这种“数据—算法—执行”的闭环机制,实现了精准化、即时性的公共治理响应。
再有,“科层制+平台”的协同治理模式中,平台具有双重属性:其既是支撑多元协同治理的技术基础设施,更是重构公共关系的组织形态。其作为技术基础设施,要通过构建数字基座实现三大转型:一是消除信息中介形成政府—市场—社会的直接反馈回路,二是通过数据共享提升跨部门协作效能,三是重塑公共价值创造方式——政府部门优化资源配置效率,市场主体创新技术服务模式,公众则获得深度参与治理的数字通道。这种数字化转型不仅释放了数据要素的流动性,更重构了公私协同的权力结构和运行范式。其作为全新组织形态,则对应于作为连通公共价值提供者与消费者的“管道”型政府,其以平台的去中心化理念激发了企业参与公共治理的创新活力,并通过设计初始、核心的底层基础系统与参与规则,让其他主体在其之上进行应用拓展,即“平台型政府意味着政府将精简到其最基础的部分” 。这种平台型政府的组织范式,要求政府“追求一种更少控制,但有更多相互作用、网格化和协作化的组织机制,塑造一种以政府平台为中心,让其他主体有序参与的社会治理模式”。
(二)政府角色转型带来的法治化挑战
然而,这种“科层制+平台”的多元协同治理模式给既有的行政程序规则带来了四重结构性挑战,亟待构建适配数字政府建设技术原理的行政程序法治框架。首先,在行政法规的制定程序层面,平台经济的兴起让传统的垂直产业和企业结构开始交融,但既有行政法体系植根于垂直产业分工的监管逻辑,其规范生成机制面临横向治理功能的解构风险。既有的行政法规制定遵循“领域识别—行为类型化—规则创制”的路径依赖,依托《行政许可法》《中华人民共和国行政处罚法》(以下简称《行政处罚法》)等建立的行业准入与行为监管制度,在平台经济引发的业态融合趋势下遭遇规范效力耗散。例如,现有的行政法会通过对某些重复发生的公共行为进行领域定义,并据此进行规范制定,如食品安全领域、影视娱乐领域等。但在数字社会中,商业模式是动态的,并且是作为一个整体出现的,每个单独功能的分层和模块化之间相互交融。因此,现有行政法规将任何公共行为捆绑定义为特定领域,并据此来制定相应公共行为规则的这种制定程序范式将会变得越来越困难。典型如电子商务平台的功能聚合已突破《中华人民共和国电子商务法》(以下简称《电子商务法》)的调整范畴,其嵌套的金融、文娱、社交等多元服务模块形成跨领域治理场景,致使“领域本位”的规范供给模式陷入制度性失灵。这种规范制定逻辑的困境本质在于,数字技术解构了物理空间中的产业边界,而既有行政立法程序尚未建立相应的行政法规创制程序,难以应对动态演进的复合型治理场景。因此,迈向“科层制+平台”的协同治理范式的法治化挑战之一将是如何构建超越垂直结构兼容水平多元场景的行政法规创制程序。

其次,在行政法规的规范对象层面,现有行政法面临的数字化困境体现于决策权配置的范式冲突。虽然协同治理模式已改变政府单一主体决策格局,但既有的行政程序规则仍固守“政府中心主义”的规范框架。该制度设计在工业文明阶段具有合理性——当技术迭代周期与立法周期基本同步时,行政机关可凭借专业优势实现风险预判与规则供给。但在遵循“加速社会”逻辑的数字时代,私营部门依托数据采集与分析的技术优势,已实质性获得风险识别与规则制定的协同决策能力。若继续固守政府主导的规范生成机制,不仅导致制度供给滞后于技术创新,更可能导致过度监管抑制市场主体的价值创造动能。这要求重构“政府—企业—公众”协同的规范供给体系,将企业数据治理能力纳入制度化的规则共建程序。当然,这里更深层的规范危机源于代码对法律的代际更替。当智能合约等技术手段获得事实上的规范执行效力时,行政法面临“代码即法律”的规范层级冲突。现行《行政法规制定程序条例》确立的规范审查机制,尚未建立对代码规则的法律位阶审查标准,致使《个人信息保护法》确立的知情同意原则等技术伦理要求,可能在技术实现层面被实质性架空。这要求构建“法律—代码”的双层审查体系,通过算法影响评估制度和代码备案审查程序,确保技术架构与法律原则的价值耦合。
再次,在行政法的合规监控层面,“科层制+平台”的协同治理模式对公权力结构的重塑,不仅暴露出传统行政权控制模式的僵化性,更折射出公法形式单一化与数字行政权流变异化之间的深层矛盾。当企业通过代码架构获得事实上的公共规则制定与执行权时,既有行政程序的控权逻辑面临双重脱嵌:其一,算法技术的“去人格化”特征使其披上技术中立外衣,导致公权力属性认定模糊化,法律保留原则因缺乏适用对象而悬置;其二,政府对平台算法技术黑箱的监管无能在制度层面呈现为结构性缺陷——这不仅源于《政府信息公开条例》对技术商业秘密的过度保护,更暴露出公法框架在回应“公私混合治理”场景时的规范供给不足(如许多公共服务由私法主体承担而未匹配相应公法规制工具)。这一困境的成因可从公法形式与治理需求的错配角度深化解释:传统控权模式固守“公权力必须经由公法形式行使”的预设,却忽视了行政任务多元化对公私法协同框架的客观需求。事实上,“算法合谋定价”“数据画像歧视”等案件中的监管失效,本质上源于现行制度对“私法组织承担公法任务”这一新型权力运行模式的规制盲区。对此,未来的行政程序须构建“控权—赋能”的双层控制结构,一方面须确立算法决策行为的公权力属性识别标准,通过行政程序的制度设计将实质承担公共职能的私主体算法纳入法律保留与正当程序范畴;另一方面则可借鉴政府选择私法手段时的“合目的性—经济分析”裁量基准,建立算法透明度梯度披露规则,在商业秘密保护与公共利益之间实现平衡。
最后,在行政法的规则执行层面,自动化治理机制引发的规范实施危机,凸显出既有行政程序体系的时空局限性。“科层制+平台”的协同治理模式所依赖的实时数据监测与算法动态调适机制,与传统《中华人民共和国行政强制法》建立的周期性、个案式执法模式形成效率悖反。例如当自动驾驶责任划分等场景需要毫秒级响应时,人工主导的行政决策程序已无法满足敏捷性治理的要求。更根本的制度困境在于,深度学习算法的自主演进特性,使得《行政处罚法》确立的“过罚相当”原则面临适用困境——如何对具有自我优化能力的算法系统进行责任溯源与归责判定。此外,行政法规的制定与修改面临巨大的时间成本,很难让行政法随着社会与治理模式的动态发展而随时调整。既有行政法体系中评估执行行为恰当性与合法性的实质标准也很难适用于基于数据而时刻变动的深度学习算法。因此,如何让行政程序规则跟上“科层制+平台”的协同治理模式中动态的自动执行方式将会是数字时代行政法面临的又一挑战。
三、围绕程序加强数字法治政府协同能力的法治创新
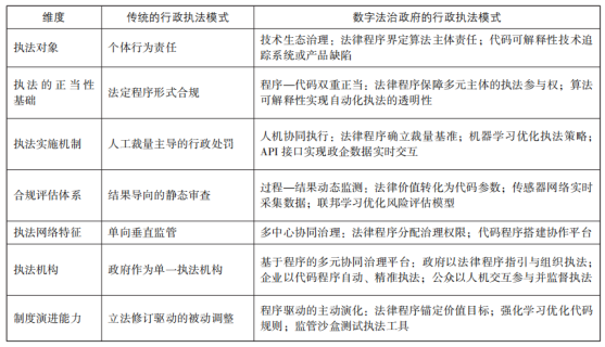
为了应对数字政府建设的法治化挑战,需要构建法律程序与代码程序深度耦合的法治创新范式。这种程序导向的法治创新,旨在通过法律程序与代码程序的有机衔接实现治理效能的系统跃升,其核心在于以动态协同的程序机制重塑多元主体间的互动关系,既保障公共决策的法治化运行,又适应数字技术的敏捷性特征。程序耦合范式具有以下结构性特征:其一,以目的价值的权威性引导规则体系的动态调适,通过法律程序对价值目标的锚定作用,为代码程序的迭代升级提供空间;其二,构建风险沟通决策的程序机制,将合法性审查重心从形式合规转向风险沟通与决策,推动行政执法向协商性治理转型;其三,建立多中心协同的正当程序规则,依托法律程序构建多元主体参与的决策流程,通过代码程序实现政府、企业与公众的实时交互;其四,实施权力配置的弹性程序设计,在保障公权力核心监管职能的同时,通过代码架构的模块化设计赋予企业技术创新空间;其五,强化协同治理平台系统的自适应功能,通过法律程序与代码程序的双向校准机制,持续优化治理规则的实施效能。为了能够直观地比较不同政府建设理念与法治创新之间的关联,可以分别从立法目的、合法性基础、规则生成机制、规范形式、自由裁量权配置、强制实施方式、道德基础、程序运行特征、合规评估机制,以及权力监督模式等几个规范维度进行比较(见表1)。

基于“程序耦合”理念的基本内容,法治创新可从如下四个维度提升数字法治政府的多元协同能力:第一,构建以目的价值为指引的规则生成程序,增强行政法规对技术创新的包容性;第二,完善多元主体参与的激励性程序规则,激发多元协同治理的内生动力;第三,突破传统数据采集与利用的线性监管模式,创设行政法规与代码架构的动态适配程序;第四,让行政执法的重心从个体性惩戒转向系统性调整,提升治理系统的动态适应能力。
(一)以目的价值指引强化规范创设的适应性
数字社会的动态性特征要求行政法突破传统垂直产业监管的路径依赖,转而构建以目的价值为导向的弹性规范框架,“目的的普遍化在现代组织中是灵活性的一个主要根源”。数字法治政府建设为了以程序耦合积极引领数字技术的治理赋能,其适应性重构需以目的价值的权威性为逻辑起点。“目的普遍化”理论在数字时代获得新的诠释空间:当法律程序锚定安全、隐私保护、公平竞争等核心价值目标,代码程序则通过算法架构实现动态技术适配,二者的耦合机制可有效弥合规范稳定性与技术敏捷性之间的张力。这种法律与代码基于程序的耦合机制可以分为三个层面:一是价值—技术转化机制:由法律程序锚定价值目标,代码程序实现技术转化。二是静态—动态平衡机制:由法律程序保持制度稳定性,代码程序实现规则敏捷性。三是人类—机器协同机制:由法律专家设定价值框架,算法系统优化实施路径。以《电子商务法》为例,传统立法聚焦电子商务领域的垂直监管,但直播带货、数字金融等业态融合已突破既有规范框架。程序耦合范式要求立法者将规则创制重心从具体行为管控转向目的价值引导,例如仅设定数据安全、消费者权益保护等价值目标,而将实现路径的选择权交由代码程序动态调适。这种“目的—手段”分离的规范模式既保持了法律体系的价值恒定性,又通过代码架构的技术延展性为商业创新预留制度空间。这种强调目的价值以增强协同性的行政程序规则设计在规则描述机制、创新容纳能力、监管实施方式、规则适应性、裁量权配置、责任认定机制,以及合规实现路径等方面不同于既有行政程序规则(见表2)。

然而,目的导向的行政程序规则可能引发自由裁量泛化与合规预期模糊的双重风险,为了弥合目的性规范与代码执行之间的制度鸿沟,应当构建多层次的规则供给体系,如“法律程序规范目的设定基准—代码程序落实技术标准要求”的双层治理架构:一方面,行政法规聚焦于创建具体目的价值的统一性协商决策程序;另一方面,鼓励行业协会、高校等主体制定动态更新的技术标准,将抽象的法律目的价值转化为可执行的代码参数。在确立目的价值的行政法规框架下,需将私营部门制定的行为指南与技术标准纳入规范体系,形成法律程序与代码程序交互作用的中间规范层。这类由政府主导、多方参与制定的技术标准,实质上是将自然语言表述的法律价值转化为可执行的代码规则的过程。例如在数据治理领域,个人信息保护的法律原则通过技术标准转化为具体的算法参数和系统架构要求,使得“知情—同意”原则能够嵌入平台的数据采集程序。政府在此过程中应当发挥认证与监督职能,通过建立技术标准合规认证机制,确保代码层面的规则架构与法律程序的价值目标保持协同。
当然,更深层的法治创新目标在于建立“法律评估—代码迭代”的协同演进机制。行政程序规则可引入强制性的目的实现影响评估制度,要求监管机构定期审查代码技术标准与法律价值目标的匹配度。例如,基于算法的影响评估系统能够实时监测法律目的实现程度,当技术标准或行为指南与预设价值目标出现偏离时,法律程序可触发代码规则的迭代更新。为保障法律与代码协同演进的有效性,需要构建激励相容的制度环境。当企业采用创新性技术路径实现法律目的时,应当通过合规免责、税收优惠等激励机制予以鼓励,即便该路径突破既有技术标准的框架。这种制度设计在区块链存证、人工智能诊疗等新兴领域尤为重要,既保护了技术创新空间,又通过事后的效果评估机制确保创新方向符合法律价值目标。例如,可以通过建立“合规创新豁免”制度,允许企业在向监管部门报备并接受算法审计的前提下,采用突破现行技术标准但更有效实现法律目的的新型代码架构。这种弹性化监管框架既释放了技术创新的制度红利,又通过法律程序的底线约束防范技术伦理风险。在此过程中,政府应当搭建开放式协商平台,使各领域专家与公众能够就代码程序的法律转化开展持续性对话,通过程序性协商机制实现技术理性与法律价值的有机统一。这种法律程序与代码程序的交互作用机制,使得规范体系既保持价值目标的稳定性,又具备适应技术变革的敏捷性。
综上,以程序耦合为数字法治政府建设理念的法治创新目标是在“科层制+平台”的协同治理生态中构建一套“法律价值引领—代码技术实现—数据反馈优化”的治理闭环,实现从违法必究到包容治理、从科层监管到整体治理、从技术规制到智慧治理、从危险排除到风险治理、从封闭单一规则到开放多元规则的范式转型。在此框架下,法律程序不再孤立地规定具体的行为准则,而是通过设定价值坐标系为代码程序提供导航基准;代码程序则将法律价值转化为可量化、可追溯的技术规则,通过实时数据交互实现规范体系的自我迭代。这种动态适应机制不仅解决了传统立法滞后于技术创新的结构性矛盾,更通过法律与代码的深度互嵌,为数字时代的治理效能提升奠定制度基石。
(二)设立激发多元主体参与治理积极性的程序规则
除了法律价值的锚定与代码迭代的空间,数字法治政府建设中“科层制+平台”的多元协同治理模式,还需要通过法律程序与算法程序的耦合,来激发多元主体参与治理的积极性,以实现治理效能跃升。例如企业作为治理平台的关键节点,其技术架构已实质承载公共治理功能,这需要行政法构建弹性的遵守解释规则,为企业通过技术创新实现法律价值提供激励。现行法律虽确立了网络安全、个人信息保护等价值目标,但未明确企业履行义务的具体技术路径。法治创新便可以创设动态协同的规制模式,允许企业在法律设定的价值框架内自主选择最优的治理技术方案,同时通过解释说明与强制披露程序形成约束。具体而言,可借鉴公司治理领域的成熟经验,要求企业就其平台系统的治理架构、风险控制措施及社会影响评估结论进行持续性披露,并建立政府监管部门、第三方认证机构与公众的复合验证机制。这种制度设计既突破了传统“命令—控制”型监管的刚性约束,又通过法律程序与代码程序的交互验证形成动态制衡。例如通过确立有关公共治理决策的算法解释条款,通过强制平台披露自动化决策逻辑的程序规则,倒逼企业将公平、透明等法律价值编码入代码架构,形成代码层面对法律原则的技术性具现。这种动态协同规制模式的制度创新体现在三重程序耦合:其一,立法程序与算法治理的耦合,通过授权性规范为企业预留技术创新的制度空间;其二,监管程序与算法审计的耦合,运用区块链存证、智能合约等技术手段实现穿透式监管;其三,解释程序与代码注释的耦合,将法律解释要求转化为平台架构的可追溯性设计。
在企业合规监管层面,为直面法律规范稳定性与数字技术敏捷性之间的张力,并回应协同治理从后果规制到风险规制、从刚性约束到弹性协同的治理范式变革需求,行政程序需建立分层级的技术合规激励机制。如对关键基础设施领域,可依托《中华人民共和国网络安全法》确立穿透式算法审查机制,通过法律程序强制企业公开核心代码架构并接受定期审计,此时需匹配严格注意义务标准(如对公共安全类违法信息的主动筛查责任),确保技术系统与行政法规的程序性控制形成硬性协同。而对创新业态的柔性监管策略,则应嵌入“程序责任优先”的规制理念:通过法律程序引导市场形成技术伦理标准时,须根据违法信息的领域属性(如私法利益或公共利益)差异化配置网络运营者的注意义务强度。例如,要求企业在“合规性自我评估”中将法律义务转化为可量化技术指标(如API接口的数据校验频率),这种动态监控机制实质上借鉴了“弹性规制”的范式,既允许企业基于风险等级调整技术投入成本(如对非公共领域的用户生成内容采用宽松审查算法),又借助法律预设的校验程序确保底线合规。
在公众参与层面,加强政府协同的程序规则设计要求构建透明、开放的协同治理架构,并强调代码可诉性的法律程序保障。例如将透明度原则转化为技术架构的强制性要求,在《个人信息保护法》第17条规定的告知义务基础上,进一步要求企业以简明易懂的方式解释算法决策的运作流程,使公众能够理解并质疑自动化决策的形成逻辑。当前《电子商务法》要求平台公示规则的法律程序,已显现出代码与法律耦合的雏形——平台规则的技术架构需经法律程序审查,用户可通过法律设定的异议算法发起合规性质询。但更深层的制度创新在于,通过法律程序确立数据可移植性、API开放接口等技术标准,使公众参与权获得代码架构层面的实现路径。例如将数据可携带权细化为标准化的API技术规范,使法律程序设定的权利转化为可执行的代码指令,形成法律赋权与技术赋能的程序性耦合。这种制度设计不仅实现法律价值向代码架构的传导,更通过技术程序保障公众参与公共治理的实质有效性。

在竞争秩序维护方面,法律程序与代码程序的耦合需聚焦算法权力的制衡机制。传统反垄断法中的“必要设施原则”在数字时代应升级为API开放的法律程序要求,通过强制平台提供标准化的数据接口,将法律程序设定的开放义务转化为代码架构的刚性约束。例如可以将数据可携权、API开放义务等新型权利嵌入平台治理规则,通过技术手段打破数据垄断形成的市场壁垒。再如《电子商务法》第33条规定的平台规则公示制度,可升级为动态可交互的代码化规则库,允许用户通过应用程序接口实时查询规则变动并参与规则协商。行政法还可以要求企业将排序算法参数接入监管验证系统,监管部门通过法律程序设定的校验算法实时监控竞争秩序,这种法律程序主导的代码监管模式,可破解算法黑箱带来的监管困境。
当然,行政程序法治创新的关键在于构建法律程序与技术架构的双向映射机制。一方面,将公众参与权、知情权等程序性权利转化为平台内嵌的代码程序,如设置用户反馈的算法接口;另一方面,通过法律程序确保代码设计的民主合法性,如要求平台算法的重大修改需经过公开听证程序。这要求法治创新需关注法律解释程序与算法解释机制的衔接融合。如通过算法影响评估制度,要求企业在算法部署前需通过法律程序设定的评估框架进行合规性验证,并将解释文档接入监管算法系统。这种制度设计使法律解释程序与算法解释机制形成程序性嵌套,既保障技术创新的制度空间,又通过法律程序设定的校验规则防范技术异化风险。我国在《网络数据安全管理条例》制定中,可借鉴这种以程序设计加强协同的思路,构建算法备案系统的法律程序,要求企业将核心算法参数映射至法律规范体系,监管部门通过校验算法实现法律条款与代码架构的自动比对,形成动态演进的技术合规生态体系。此种法治创新一方面能保持法律程序的权威性,另一方面又能通过代码程序的刚性执行提升规制效能。
(三)创设行政法规与代码架构的动态适配机制
为推进数字法治政府建设的法治创新,程序耦合机制需要重点构建行政法规与平台算法的动态适配关系。对于实时数据的治理规则创设,应当突破传统数据采集与处理的线性监管模式,着力构建法律程序与代码程序的协同机制。如物联网设备的普及使得政府、企业及公众能够通过分布式传感器网络实时获取城市交通、环境监测等各领域的全维度数据流,而行政法可以建立“数据采集合法性审查—算法处理透明化要求—多方主体共享授权”的三阶程序体系。具体而言,法律程序需明确公共数据采集的权限边界与比例原则,通过《中华人民共和国数据安全法》确立的分类分级制度规范传感器部署密度与监测范围;同时要求算法处理程序嵌入可解释性模块,使实时数据分析模型的关键参数与决策逻辑符合《个人信息保护法》的透明性要求;在此基础上,应当通过立法授权建立跨部门API接口标准,运用数字技术实现政务数据与社会数据的合规融通,形成法律程序与代码程序共同保障的协同治理数据生态。
这种程序耦合机制在金融监管领域已显现实践价值。当监管机构通过法律程序的协同决策确立风险监测指标后,金融机构的合规算法即同步更新数据报送规则,通过应用程序接口实现监管系统对交易数据的实时抓取与分析。区块链技术的引入更使监管程序与商业代码形成双重验证机制,既保障了《中华人民共和国证券法》要求的信息披露真实性,又通过智能合约的自动执行功能提升监管效能。值得关注的是,法律程序与代码程序的耦合不应止步于技术适配,更需构建公众参与的价值校准机制。例如,在智慧城市建设中,环境噪声监测算法的阈值设定既要符合《中华人民共和国环境噪声污染防治法》的量化标准,又要通过数字听证程序吸收社区民众的主观感受数据,形成行政法规、技术参数、公众感受三者相互映射的协同治理范式。
此外,私营部门执法权的规范化运作也凸显出法律程序与代码程序的双向建构需求。私营部门(包括企业、自治组织和外部专家)在行政执法领域的作用预计将增加。例如企业现已积极参与违法违规内容的识别与删除规则制定,并协助进行违法帖子的删除和违规账户的封禁等。自治组织则可以通过撤销成员的身份认证或取消成员资格来协助执法。外部专家也可以通过企业审计或对企业发表负面意见来协助执法。在数字时代,私营部门协助执法的重要性将增加,因为它们提供了基于专家知识的灵活性。针对私营部门执法权的规范问题,加强政府协同的程序设计需要重构“权力授予—行使监督—争议解决”的流程框架。如电商平台依法删除违规链接的自治权限,本质上构成经法律程序授权的自治执法行为。这就要求立法机关在《行政处罚法》修订中增设算法执法的程序条款,明确规定平台算法必须嵌入异议暂缓执行、人工复核触发等正当程序模块。对于区块链行业自治组织实施的节点清退等治理措施,应当通过法律程序确立“技术审计+司法审查”的双重保障机制,既要求自治组织公开智能合约的代码架构以供专业机构验证,又赋予被处置主体向行政复议机关申诉的权利。
(四)从个体性惩戒转向系统性调整的行政执法
在数字法治政府建设的框架下,行政执法的功能转型需要突破惩戒导向的路径依赖,通过法律程序与代码程序的深度耦合构建新型执法范式。当前人工智能的复杂性已使得行政处罚的归责机制难以有效应对数字社会的治理需求,亟须将执法目标从个体性惩戒转向系统性调整。例如,当人工智能系统引发重大事故时,可借鉴《个人信息保护法》中“治因”理念的监管逻辑,建立融合法律程序与代码程序的事故调查机制:其一,技术追溯与法律权限协同,由具备专业技术能力的调查委员会主导,基于可解释技术追溯成因,同时通过法律程序设定调查权限边界(如数据调取范围、商业秘密保护规则),确保技术理性与法律正当性的平衡;其二,风险规制与激励监管的嵌入,正如个人信息保护行政约谈聚焦“违法结果形成的原因”而非单纯惩戒,人工智能事故调查应同步识别系统性风险(如算法设计缺陷、组织管理漏洞),并通过代码程序固化风险预警阈值(如数据异常波动监测),触发法律框架下的整改激励措施(如合规整改可减免处罚)。这种双重程序耦合机制既赋予行政机关穿透技术黑箱的监管能力,又通过代码程序固化法律的正当程序要求,实现技术理性与法律价值的有机统一(见表3)。当然,更深层的程序耦合逻辑在于法律程序对监管工具的重构与代码程序对法律价值的具象化。如传统惩戒模式依赖事后归责,但人工智能的分布式责任特征(如多方主体参与算法开发)要求转向“风险预防—过程控制”范式,因此可以在代码程序中预设法律要求的风险识别节点(如算法训练数据合规性校验),实现执法从“结果制裁”到“过程干预”的转型。


在行政执法模式转型的框架下,构建基于环境影响的动态调适机制需以“风险预防”为内核,通过法律程序与代码程序的制度耦合,实现失信联合惩戒机制从“行为惩戒”到“主体风险治理”的功能转向。传统按行为类型统一处罚的机械模式已难以应对数字时代治理的复杂性,而法治创新的突破口在于将代码程序嵌入法律程序架构,形成“评估—响应—迭代”的动态治理闭环。例如,失信联合惩戒机制虽以个体惩戒为设计初衷,但通过多元协同治理平台整合信用数据与行政部门规制举措(如市场监管、税务、教育等部门的联合惩戒措施),可实时评估违法行为的社会影响与风险等级,自动生成差异化处置方案。现行失信联合惩戒机制的核心争议在于其规制对象从“行为”转向“主体”后,与不当联结禁止原则的冲突。为此,需重构制度逻辑:通过代码程序将法律后果转化为可量化的风险变量,同时依托法律程序明确风险预防的适用边界。例如,在互联网公示程序中引入区块链技术时,须同步细化严重失信名单的列入标准(如仅针对“严重破坏市场秩序”“危害公共安全”等高风险主体),避免“一刀切”的主体泛化规制。此外,失信联合惩戒的法治化困境源于“惩戒理念”与“风险预防需求”的错位,应通过数字政府建设,将信用惩戒算法嵌入协同治理平台:如在风险测量层面,利用机器学习动态分析信用数据(如企业经营异常频率、司法执行记录),生成风险等级标签,匹配梯度化惩戒措施(如限制高消费、市场准入等);在程序合规层面,以《政府信息公开条例》为框架,要求算法决策过程可解释,并通过代码程序固化比例原则(如限制措施与风险等级的关联性校验)。
当然,以程序耦合引导“科层制+平台”协同治理的更深层价值在于构建法律与代码的交互治理生态。行政机关应当通过法律程序确立算法审计的标准和流程,同时授权代码程序对合规状态进行持续监测。当企业出现违规风险时,智能监管系统可自动触发暂缓起诉程序,为企业预留系统改进的缓冲期。这种“条件式执法”机制将《行政处罚法》的裁量空间转化为算法参数,使合规整改期限、技术补救措施等法律要求获得可量化的技术实现路径。更重要的是,行政程序规则需要建立法律专家与技术专家的协同决策机制,在算法模型训练阶段即注入比例原则、正当程序等法律价值,确保代码程序的设计遵循行政法基本原则,最终形成法律程序引领代码开发、代码执行强化法律实效的良性循环。
四、代结语:走向程序耦合的行政法治创新
数字法治政府作为国家治理体系和治理能力现代化的核心命题,标志着行政程序将面临从物理空间向数字孪生社会的深刻转型。本文通过解构“政府即平台”的治理逻辑,揭示了单一科层制监管模式及其行政程序在应对数据泛在、算法决策和多元价值诉求时的结构性困境。数字技术不仅是治理工具的革命,更催生了权力运行方式与行政法治逻辑的范式转换。在此背景下,将数字法治政府建设的研究视域从数字技术嵌入风险的消极性应对转向法律程序与代码程序相耦合的积极性建构,具有重要的理论创新价值与实践指导意义。

从技术到程序,本质上是对数字法治政府建设中法治创新功能定位的重新校准。当多元协同治理平台逐步成为维护公共秩序的新主体时,单纯的技术嵌入可能异化为“数字利维坦”的温床,而法律程序与代码程序的深度耦合,则能构建起技术理性与法律价值的对话桥梁。这种耦合不仅体现为行政决策透明度的技术赋能,更在于将法律的正当程序规则转化为可编码的技术标准,使得“代码即法律”的数字技术嵌入与“法律即代码”的法治价值诉求形成双向约束。数字法治政府的生命力正源自这种程序理性对技术工具主义的超越,其制度优势具体表现为三个维度:在规范生成层面,通过法律程序与代码程序的交互验证,既确保技术演进不偏离法治轨道,又增强行政法规对数字治理场景的适应性;在权力约束层面,将正当程序规则转化为算法审计标准,构建起穿透技术黑箱的监督机制;在价值实现层面,通过程序接口的法治化设计,使多元主体的数字化参与转化为可追溯、可验证的治理效能。
围绕数字法治政府建设的法治创新紧迫性在于,传统以政府单一科层制监管为中心的法治框架已难以适应多元主体基于“科层制+平台”协同治理的法治化需求。以目的价值指引强化规范创设的适应性、设立激发多元主体参与治理的鼓励规则、创设行政法规与代码架构的动态适配机制,以及推动从个体性惩戒转向系统性调整的行政执法转型,这四重改革路径共同指出了数字法治政府建设从“技术嵌入”转向“程序耦合”的法治创新方向。目的导向的程序规则通过价值目标的法律确认,为技术创新保留制度弹性;社会共治的激励机制依托协同治理平台的程序构建,重塑政府—市场—公众的权力配比;而执法目标的调整则通过动态反馈机制的程序设计,推动监管模式从个体性惩戒转向系统性协同。这种创新不仅是对数字技术嵌入风险的回应,更是全过程人民民主的法治化践行,其本质是通过法律程序与代码程序的有机衔接,实现治理效能与权利保障的共融共生。这种程序耦合驱动的行政程序法治创新,同时也在数字文明与工业文明迭代更替的历史进程中重构行政法的时代品格。当代码程序与法律程序形成互为表里的规范共同体,当技术架构与制度架构达成价值同频的治理交响,数字法治政府才能真正实现从单一科层制监管转为“科层制+平台”的协同共治、从封闭权威到开放包容的现代化转型。这不仅是对国家治理能力现代化的积极回应,更是对人类数字文明时代治理智慧的创新贡献。唯有通过持续的制度创新,方能在效率与公正、创新与秩序、技术赋能与权利保障之间达致动态平衡,最终实现数字时代行政法治的范式跃迁。
作者:赵泽睿,上海交通大学中国法与社会研究院助理研究员,凯原法学院助理研究员
原文刊载于《行政法学研究》2025年第6期

